disposable takeaway packaging :
WHAT IS THE most sustainable OPTION?
Takeaway packaging – a comparison of the different options
Here at City to Sea, we would always advocate reuse over single-use and have been champions of the refill revolution for many years! However, we understand that that’s not always possible (as much as we’ve love for you to try!) If you do need to use disposable takeaway packaging, we’re here to help you find the best option for your customers, your business and for the planet.
As with any single-use item, disposable takeaway packaging requires a constant stream of resources, energy and transportation to produce. And then there’s the issue of what happens to it once it is thrown away. To help you navigate the minefield world of take-away packaging we’ve have created this guidance to help you decide which option is best for you, so dig in!
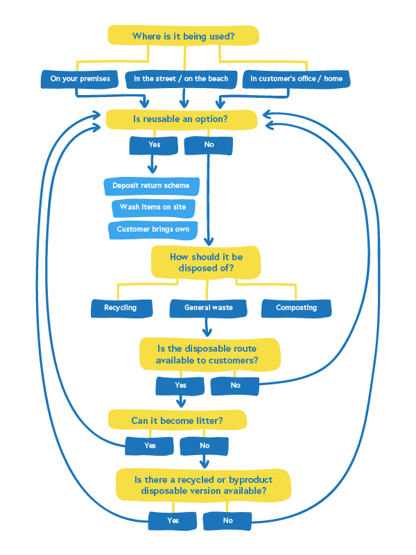
Navigating takeaway packaging – GETTING STARTED
To help you get started when trying to work out the different packaging options, we suggest you try follow this flow diagram.
Rather than thinking is this material recyclable or compostable, we ask:
- Is it practically recyclable or compostable, by the user, in the location they are eating their food?
- Is there a recycling bin or composting bin in that location?
- If this item got into nature, by falling out of a bin for example, what would the outcome be?
At City to Sea we are working with the research and development of reuse schemes, like Shrewsbury Cup, that will make reusable takeaway packaging possible for independent venues on our high streets at an affordable cost and don’t require individual consumers to carry them around.
In the interim, we have put together this guide to help you navigate single-use and reusable takeaway packaging options.
UNDERSTANDING UP THE OPTIONS – takeaway packaging
1. Disposable food Containers
Did you know?
- Cardboard with food on it can’t be recycled in the cardboard recycling stream.
- Bagasse degrades the most easily but can last overnight with liquids/curries in, although it may discolour.
- Virgin aluminium ore is mined through strip mining which is very energy intensive and polluting.
Litter and marine litter scenarios: Only bagasse and cardboard pizza boxes will actually completely degrade if they become litter or marine litter.
Recycling cardboard boxes: Cardboard must be clean and free from food to be recycled.
Street bins: If takeaway pots are eaten on the street their end-of-life will depend on the bin set-up and where waste is sent. A general waste bin could go to landfill or incineration for waste-to-energy.
2. Disposable coffee Cups
- Disposable coffee cups are not currently processed in paper or cardboard recycling because of the plastic or bioplastic lining.
- The high street chains pay the paper mills an additional £70 a tonne to make separate coffee cup recycling economically viable.
- Compostable coffee cups can’t go in a coffee cup recycling scheme (because of the bioplastic liner) or in a household or business food waste collection
- Even if a coffee cup claims to be recyclable in the usual paper or card recycling, the reality is that the processing plant won’t know this and won’t be reading the packaging to check.
Tip: If you offer disposable coffee cups look at where customers can drop these in for recycling – Costa, Greggs and other high street brands offer a recycling scheme as well as some local authorities.
Tip: If you offer compostable coffee cups, ask your cup provider if you offer a collection service to get these sent to an industrial composter – they can’t go in household composters or kerbside food collections.
Litter and marine litter scenarios: The paper may disintegrate but the plastic and bioplastic linings will not and will become microplastics. Bioplastics or compostable plastics do not degrade unless they are heated to 60 degrees for 90 days.
Recycling coffee cups: Schemes are in operation around the country, although they do not get recycled back into coffee cups which means virgin materials are required to produce coffee cups.
Street bins: If coffee cups are thrown away on the street their end-of-life will depend on the bin set-up and where waste is sent. A general waste bin could go to landfill or incineration for waste-to-energy.
3. Reusable coffee Cups
The environmental impacts of reusables
You may have seen articles questioning the environmental impacts of reusables and china cups. It is true that the initial production of a reusable is more resource, energy and carbon intensive. It therefore requires the item to be used many times (20-100) to have a lower environmental impact to a disposable, which of course is the point.
This is why we are committed to encouraging people to use reusables everyday through the development of the Refill App.
Tip: You can safely serve your customers’ reusable coffee cups using our #contactlesscoffee process.
4. Disposable cutlery, straws, and stirrers
In October 2020 the UK Government phased out plastic straws and stirrers. The EU, Scotland, Northern Ireland and Wales will be adding plastic cutlery to their single-use plastic ban in 2021. It is thought that England will follow suit.
Tips: For drinks and certain food (burgers and chips) make straws and cutlery on request only.
Tips: Choose FSC certified wood and paper to ensure the items come from managed forests and is not contributing to deforestation
Litter and marine litter scenarios: Due to the light nature of straws and cutlery their littering potential is high:
- Paper is the only material that will actually disintegrate.
- Wood will eventually degrade if it becomes wet.
- Bioplastics or compostable plastics do not degrade unless they are heated to 60 degrees for 90 days. Although cutlery can withstand temperatures of 120’C
Street bins: If cutlery and straws are thrown away on the street their end-of-life will depend on the bin set-up and where waste is sent. A general waste bin could go to landfill or incineration for waste-to-energy.
5. Reusable straws
Tip: As reusable straws are more expensive than disposables, we recommend changing your straw policy, so they aren’t offered with all drinks. If you do want to provide a straw, reusables can be offered with a deposit that covers their cost.
6. Pint glasses
Disposable glasses are often used in venues for health and safety reasons and to manage peak hours when the staff and dishwasher can’t keep up with demand. The challenge with single-use cups that are taken outside a venue is there littering potential. Single-use bio-plastic cups are regularly found floating down the Avon after a big night in Bristol.
Reusable plastic bar cups are becoming common place at football, rugby and cricket grounds. And City to Sea worked with a pilot at Wembly Stadium where the venues wash the cups after an event. Eco Disco are working on a nightclub pilot in London where the reusable cups have a £1 levy at the beginning of the night, and EcoDisco come and collect the cups after the event and wash for the venues.
Costs of single-use: “One nightclub in the north east of England spoke to ecodisco about their disposal of 4000 single-use cups a week from their 400 capacity space. Two major London clubs currently running socially distanced seated events for just 80 people revealed an expenditure of up to £2,800 a month on cups, not including the cost of waste collection.” Read the ecodisco report.
Litter and marine litter scenarios: Due to the nature of when these are used (when people are drinking) littering is high, especially in town centres
- Paper cups are lined on the front and back so will not disintegrate. Unclear about those with an aqueous lining as this is a new technology.
- Bioplastics or compostable plastics do not degrade unless they are heated to 60 degrees for 90 days. Although cutlery can withstand temperatures of 120’C
Street bins: If bar cups are thrown away in a street bin their end-of-life will depend on the bin set-up and where waste is sent. A general waste bin could go to landfill or incineration for waste-to-energy.
UNDERSTANDING WASTE – QUICKLY!
Wondering where your waste goes? These are the different waste management systems and processes that you may come across and this is how they work. If you run a food business, your ideal waste scenario is to have at least three bins and the corresponding services from contractors: recycling, general and food waste collections.
To reduce costs for waste, look at waste streams that you can reduce or avoid by going reusable. Find out more about the problems with recycling and why it isn’t always the answer.
Recycling systems
Single-stream collections
The highest recycling rates are achieved through single waste stream collections and are increasingly being adopted for hard to recycle items like coffee cups. Terracycle offers single stream collections for hard-to-recycle materials like crisp packets and confectionary wrappers that are funded by brands.
Mixed recycling facility (MRF)
These plants accept dry mixed recycling e.g. noncontaminated plastics, card and cans in one bin and then sort onsite. Avoiding contamination with food and glass is important.
Food waste processing
Anaerobic digestion
For food waste this is the most common process for household and business food waste. Anaerobic digestion uses micro-organisms in a vessel without oxygen. This process can’t break down dry materials, so most plants have a de-packaging process which will remove all plastics, compostable plastics, cardboard.
In-vessel composters
These use air and heat to break down food and garden waste so can tolerate compostable packaging, if it has been pre-tested and organised.
General waste processing
Landfill
With limited land available for landfilling in the UK, this should be a last resort for materials. Food waste should not be going to landfill as it leaches methane, a dangerous greenhouse gas.
Mechanical biological treatment (MBT)
These plants will take all waste and recycling in one bin, which means low recycling rates (around 5% and probably only cans) and most materials going to waste-to-energy plants. Food waste will be contaminated so won’t be used for agricultural compost. Check the rates and processes with your contractor.
Waste-to-energy incineration
Energy is sent to the national grid from the burning of waste. This is the where most general waste will go to avoid landfill. This is a good solution for things that can’t be recycled e.g. packaging but is a waste of recyclable materials that end up in general waste bins.
Incineration
Some areas have older incinerators which simply burn waste and do not extract any energy from it.

